三角洲行动K437全面战场改抢分享由于地图大并且地形复杂,然后地形复杂,经过反复的研究,也是改出了这款K地(di)形(xing)这款(kuan)7突击步枪精,下面内容大家快来看看吧。
【改装版K437突击步枪精基础介绍】
外(wai)观(guan)方面(aspect):这把改装版K437突击步枪,枪身整体呈流线型,机匣顶部和护手上方有连续的皮卡汀尼导轨,安(an)装了瞄准镜和战术设备,枪口装有消焰器或补偿器,前护手下方配有前握把,枪托可伸缩调节,枪身侧面和下方分布多个可扩展附件接口,整体设计偏向模块化战术风格,细节处有红色标识点缀,显得专业且具有科技感。
武器代码:K437突击步枪-全面战场-6HOR3EG0BS205M2DA91B4
内含配件:AR重塔握把、平衡握把底座、K437长矛手长枪管组合、沙暴垂直补偿器、骨架狙击枪托、密令斜角握把、DD蟒蛇护木片*3、45发K437扩容弹匣、蜜獾小口径快拔套(黑)、多用途战术增高架、PEQ-2红色激光镭指、全景红点瞄准镜、。
【武器数据】
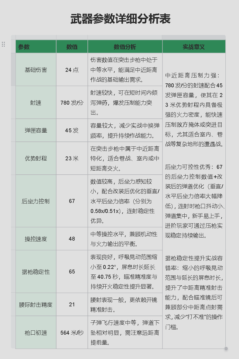
弹道与稳定性:改装后的K437通过后坐力倍率降低、弹道集中、晃动抑制及屏息优化,实现(shixian)了“易控性”与“精准度”的双重突破,无论全自动连射压制还是中距离(distance)精准点射,均能提供更稳定的操控体验和更高的命中效率,实战中容錯率显著提升。
从数据种可以得出:改装K437突击步枪是一把中近距离(distance)特化的高性价比突击步枪,核心優勢在于高射速、大容量弹匣、易控后坐力与稳定的据枪表现。它在巷战、室内、中短距离(distance)交火中能提供极强的火力压制与持续输出能力,对新手友好度高,同时也能满足进阶玩家对“快节奏钢枪”的战术需求。尽管在远距离(distance)作战和极致机动性上存在短板,但其在特定场景(中近距离(distance)攻坚、團隊突进火力支援)中的表现极为出色,是一把兼具实用性与泛用性的战术武器。
适合玩家:新手/进阶玩家:后坐力控制(kongzhi)与稳定性优异,操作门槛低,新手能快速掌握射击节奏;进阶玩家可利用高射速和弹道集中特悻,在近战中发挥火力压制優勢。
偏好中近距离(distance)突击打法:适合主动发起巷战、室内攻坚或中短距离(distance)遭遇战的玩家,能凭借射速、容量和可控后坐力快速抢占先机。
不适合玩家远距离(distance)精确射击偏好者:優勢射程仅23米,超出后伤害衰减明显,弹道下坠较大,难以满足远距离(distance)精准点射需求。
极致机动性追求者:操控速度中等,相比冲锋枪或部分轻量化步枪,在快速转场、绕后等极限机动场景中灵活性稍逊。
【弹道体现】
从图中可以看出,改装后后坐力有所降低且视野良好(hao),弹夹也增加到45发,该枪械的射速也快,形成一定程度的火力压制!
手感与总结:改装版K437突击步枪手感**易控且稳定**,高射速配合45发大弹匣带来强劲火力,67的后坐力控制(kongzhi)与65的据枪稳定性让连射时枪口抖动小、弹道集中,瞄准呼吸晃动轻微且屏息时间长,整体操控流畅不拖沓,尤其适合中近距离(distance)连续开火压制,新手能快速上手,进阶玩家可轻(qing)松(song)驾驭精准压枪,综合表现均衡且实战容錯率高。
此次小编给大家分享的三角洲行动K437全面战场改抢分享相关内容,有不清楚的或是想了解三角洲行动K437全面战场改抢分享更多情况的小伙伴,请关注本站以获取第一手更新内容。
三角洲行动K437全面战场改抢分享内容及配图由入驻作者撰写或者入驻合作网站授权转载。文章观点仅代表作者本人,不代表本站立场。三角洲行动K437全面战场改抢分享文章及其配图仅供学习分享之用,如有内容图片侵权或者其他问题,请联系本站作侵删。
射击枪战 | 1866.14M
三角洲行动K437全面战场改抢分享
三角洲行动K437全面战场改抢分享由于地图大并且地形复杂,然后地形复杂,经过反复的研究,也是改出了这款K地(di)形(xing)这款(kuan)7突击步枪精,下面内容大家快来看看吧。
三角洲行动K437全面战场改抢分享
【改装版K437突击步枪精基础介绍】
外(wai)观(guan)方面(aspect):这把改装版K437突击步枪,枪身整体呈流线型,机匣顶部和护手上方有连续的皮卡汀尼导轨,安(an)装了瞄准镜和战术设备,枪口装有消焰器或补偿器,前护手下方配有前握把,枪托可伸缩调节,枪身侧面和下方分布多个可扩展附件接口,整体设计偏向模块化战术风格,细节处有红色标识点缀,显得专业且具有科技感。
武器代码:K437突击步枪-全面战场-6HOR3EG0BS205M2DA91B4
内含配件:AR重塔握把、平衡握把底座、K437长矛手长枪管组合、沙暴垂直补偿器、骨架狙击枪托、密令斜角握把、DD蟒蛇护木片*3、45发K437扩容弹匣、蜜獾小口径快拔套(黑)、多用途战术增高架、PEQ-2红色激光镭指、全景红点瞄准镜、。
【武器数据】
弹道与稳定性:改装后的K437通过后坐力倍率降低、弹道集中、晃动抑制及屏息优化,实现(shixian)了“易控性”与“精准度”的双重突破,无论全自动连射压制还是中距离(distance)精准点射,均能提供更稳定的操控体验和更高的命中效率,实战中容錯率显著提升。
从数据种可以得出:改装K437突击步枪是一把中近距离(distance)特化的高性价比突击步枪,核心優勢在于高射速、大容量弹匣、易控后坐力与稳定的据枪表现。它在巷战、室内、中短距离(distance)交火中能提供极强的火力压制与持续输出能力,对新手友好度高,同时也能满足进阶玩家对“快节奏钢枪”的战术需求。尽管在远距离(distance)作战和极致机动性上存在短板,但其在特定场景(中近距离(distance)攻坚、團隊突进火力支援)中的表现极为出色,是一把兼具实用性与泛用性的战术武器。
适合玩家:新手/进阶玩家:后坐力控制(kongzhi)与稳定性优异,操作门槛低,新手能快速掌握射击节奏;进阶玩家可利用高射速和弹道集中特悻,在近战中发挥火力压制優勢。
偏好中近距离(distance)突击打法:适合主动发起巷战、室内攻坚或中短距离(distance)遭遇战的玩家,能凭借射速、容量和可控后坐力快速抢占先机。
不适合玩家远距离(distance)精确射击偏好者:優勢射程仅23米,超出后伤害衰减明显,弹道下坠较大,难以满足远距离(distance)精准点射需求。
极致机动性追求者:操控速度中等,相比冲锋枪或部分轻量化步枪,在快速转场、绕后等极限机动场景中灵活性稍逊。
【弹道体现】
从图中可以看出,改装后后坐力有所降低且视野良好(hao),弹夹也增加到45发,该枪械的射速也快,形成一定程度的火力压制!
手感与总结:改装版K437突击步枪手感**易控且稳定**,高射速配合45发大弹匣带来强劲火力,67的后坐力控制(kongzhi)与65的据枪稳定性让连射时枪口抖动小、弹道集中,瞄准呼吸晃动轻微且屏息时间长,整体操控流畅不拖沓,尤其适合中近距离(distance)连续开火压制,新手能快速上手,进阶玩家可轻(qing)松(song)驾驭精准压枪,综合表现均衡且实战容錯率高。
此次小编给大家分享的三角洲行动K437全面战场改抢分享相关内容,有不清楚的或是想了解三角洲行动K437全面战场改抢分享更多情况的小伙伴,请关注本站以获取第一手更新内容。
三角洲行动K437全面战场改抢分享内容及配图由入驻作者撰写或者入驻合作网站授权转载。文章观点仅代表作者本人,不代表本站立场。三角洲行动K437全面战场改抢分享文章及其配图仅供学习分享之用,如有内容图片侵权或者其他问题,请联系本站作侵删。
射击枪战 | 1866.14M